全国45所高校有望更名 涉及辽宁4所院校
16.09.2015 11:23
本文来源: 新浪辽宁
来源: n.sinaimg.cn
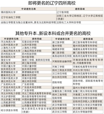
辽宁医学院拟更名为锦州医科大学、沈阳化工大学科亚学院拟更名为沈阳科技学院,沈阳工业大学辽阳校区和辽宁大学辽阳校区(资源)有望合并变更为辽宁石油化工学院。
昨日,记者从教育部门获悉,全国45所高校有望更名,目前名单正在教育部发展规划司网站公示。其中,涉及辽宁4所院校。
此次公示显示,辽宁医学院属于高校更名,沈阳工业大学辽阳校区和辽宁大学辽阳校区(资源)属于新设置本科院校、沈阳化工大学科亚学院属于独立学院转为独立设置本科高校。
公示截止到9月18日,公示期内,对公示学校违反有关法律法规的办学行为或申报过程中弄虚作假等问题,均可向教育部发展规划司反映。
昨日,涉及到的辽宁院校工作人员表示,目前对学校更名的考核刚刚结束,正处于公示阶段,还要经过教育部专家组评委评议、投票、审批,最后才能确定是否更名。
一名不愿具名的院校工作人员称,此前招生曾受影响,总有人认为是二级院校,更名后对学校是好事,所以学校才积极推进。
本文来源: 新浪辽宁
16.09.2015 11:23
密织精细管理网 推进环境美秩序优
专家把脉 部门联动 群众参与
8月2新浪辽宁
沈阳近30万人走进万余个社区楼院助力振兴实事7871件
据沈阳市民政局9月1日消息,新浪辽宁
220千伏盛京—滂江电缆线路工程实现盾构隧道全线贯通
9月1日,位于大东区地坛街与善邻路交会处,新浪辽宁
